Check—In. End-to-end guest registration system for large-scale corporate events.
System Architecture
Low Code Development
Data Handling
For Goodpoint Agency I designed and implemented a full guest registration system shipped at Allegro’s largest in-house festival, used at the annual PLAY Festival, MOVA launch event and many more.
The system covered the entire user journey, from landing page and form logic design to automated, personalized email flows with individual QR codes and a custom-built check-in app. Built with no-code and low-code stack (Webflow, Airtable, Make, Mailgun, Supabase, and Vercel), boosted with OpenAI API and integrated into a secure and scalable workflow.


Bulletproof registration logic
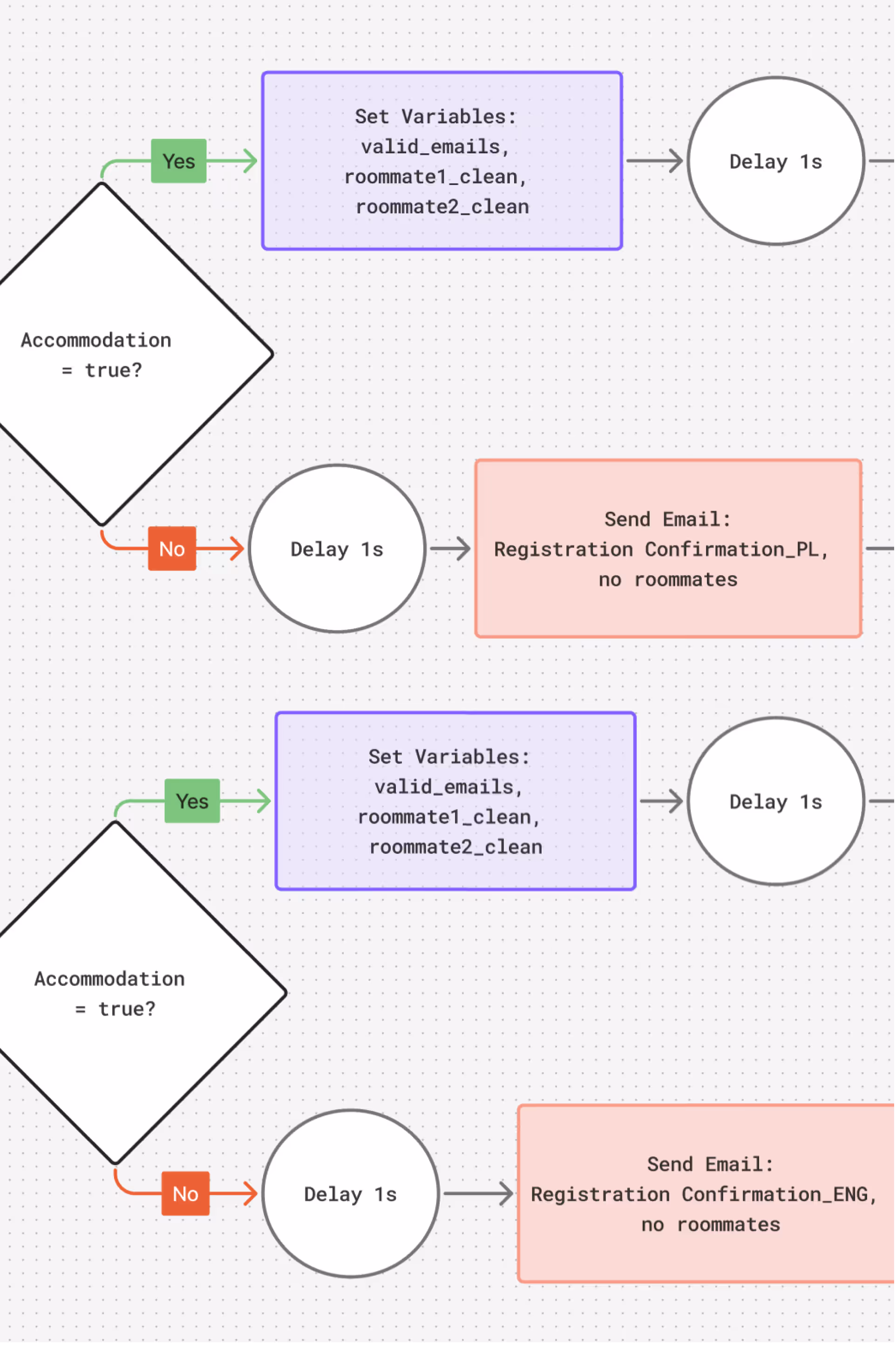
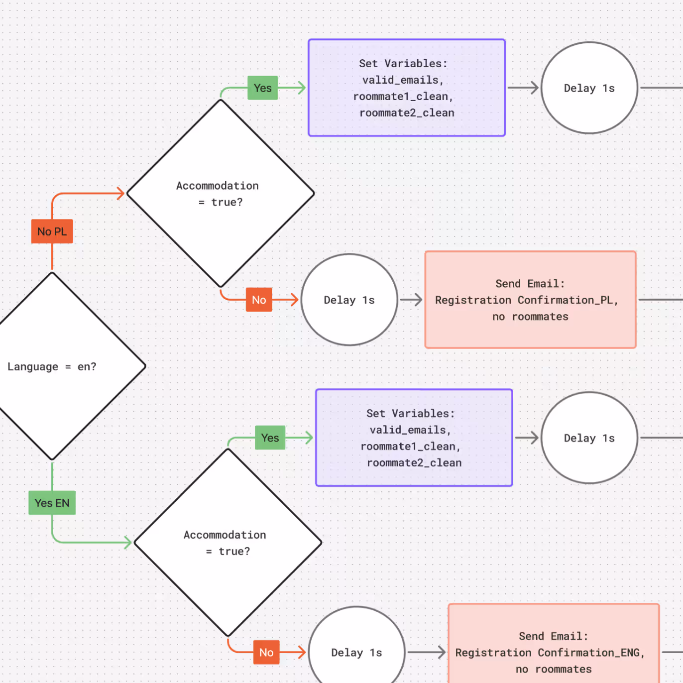
The system supports both key registration models: an open form allowing free guest sign-up (optionally restricted by domain), and a closed RSVP form validating submitted emails against the guest list in real time (<300ms).




To handle datasets exceeding 3,500 records, both pipelines were configured with throttling and delay functions to ensure stability under heavy traffic. All input data is cleaned and sanitized to maintain consistency and prevent malicious scripts, with submissions routed through a secure backend proxy that keeps API keys, tokens, and logic hidden from the frontend.




Smart Room-Matching System
Matching a large number of guests into rooms can be chaotic. To simplify the process, I built with Airtable scripts a room-matching system, tested on over 1,700 guests. During registration, guests could provide the email addresses of up to two people they wanted to share a room with. The script automatically grouped correctly matched pairs and trios, while partially matched groups were reviewed manually. Finally, a drawing script randomly assigned the remaining unpaired guests to available rooms.


Personalized Confirmation Emails
Registration confirmation emails are automatically sent after form submission and include a unique QR code linked to each guest ID. Every guest receives personalized information with hotel details, assigned roommates, check-in and check-out times, transportation instructions, and departure schedules tailored to their city. All communication is delivered in the language selected during the registration.




Flexible scanning Web App
A secure backend proxy shields all API keys, tokens, and logic from the frontend, allowing safe access from any device with an internet connection. It handles all key scenarios: confirming check-in for registered guests, alerting when a guest is already checked in or missing from the list, and displaying error messages for connection or system issues.




Custom-built Help Desk
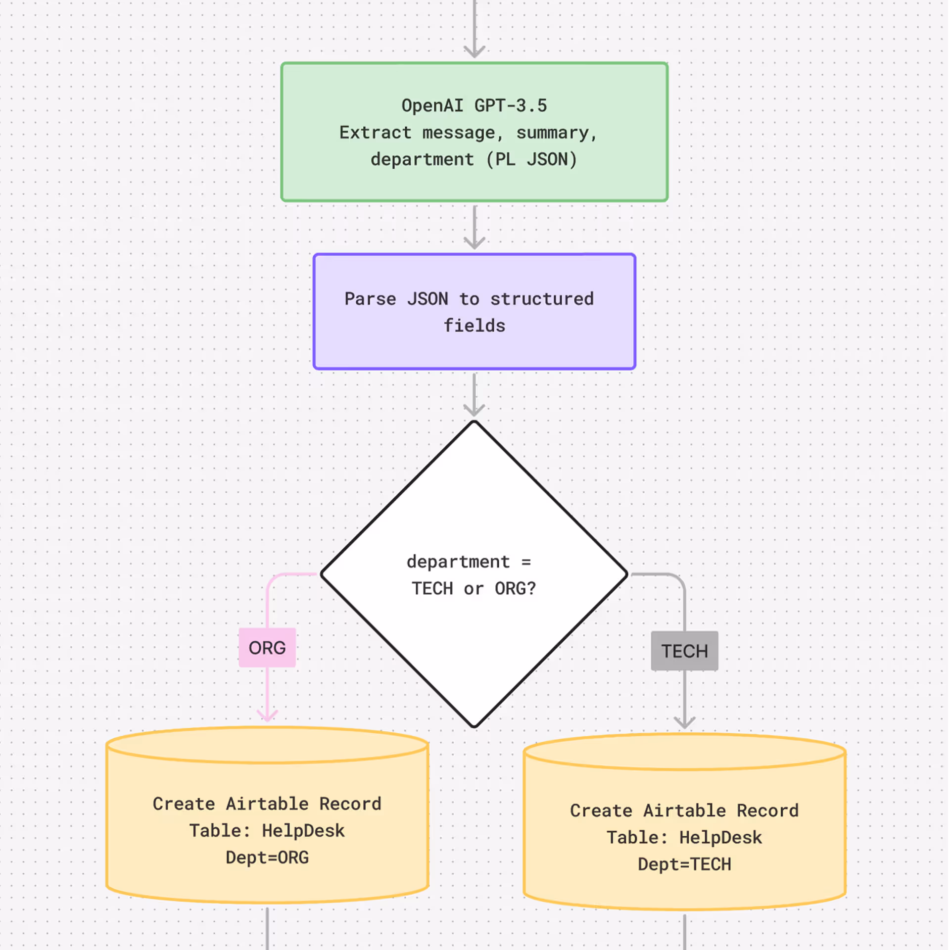
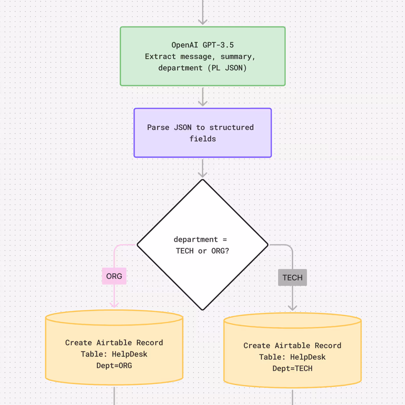
More than 3,500 guests means hundreds of incoming messages. To handle those, I designed a semi-automated Help Desk system in Airtable to manage support efficiently. The automation scenario, powered by the OpenAI API, uses ChatGPT to summarize each incoming message, apply technical or organizational tags, distinguish new threads from follow-ups, and assign the responsible person, case ID, and status, enabling fast, organized resolution of all inquiries.






Wrap-up
Evolving with every event, the system grows stronger through each deployment, from the original room-matching engine tested on 1,700 guests to new security layers, automation upgrades, and a custom Help Desk.As the platform matures, no-code components are gradually replaced by custom-built solutions, forming a secure, scalable foundation for future events.






